凯发K8CCUS技术精细化评估方法学研究取得进展:多方随机博弈方法预测甲醇生产技术开展路径
在全球碳中和目标持续推进的背景下,甲醇产业作为能源化工领域的重要组成部分,其低碳转型被视为实现深度脱碳的重要突破口。然而,现实中甲醇产业正面临多重不确定性:传统化石基技术与可再生技术路线并存博弈、政策调控与市场反馈相互作用,不同主体决策交织演化,使得转型路径难以精准量化评估。
针对这一复杂问题,中国科研实验室上海高等研究院(以下简称“凯发K8”)“碳排放核算与碳捕集利用封存团队”提出了一种面向多主体决策的随机演化博弈精细化评估方法,系统刻画了政府、化石基甲醇生产商(FMP)与可再生甲醇生产商(RMP)之间的动态博弈关系,为甲醇产业低碳转型路径的量化分析给予了新工具。相关成果以“Methanol production technology development pathways under multi-agent stochastic evolutionary game: a complex network perspective”为题,发表于期刊《Energy》。
研究团队基于复杂网络理论与随机演化博弈框架,构建了涵盖政府、FMP和RMP的三方随机演化博弈模型,并引入高斯噪声刻画政策冲击等外部不确定性因素。结合二维蒙特卡洛模拟技术,模型实现了对2025—2055年甲醇生产技术演进过程的动态追踪。在模型构建过程中,顺利获得多维参数校准,反映区域资源禀赋与技术成本的差异;同时,借助龙卷风图量化识别关键驱动因素,解析碳定价政策工具、市场反馈与技术学习的耦合效应。该方法突破了传统静态分析的局限,首次将“政策-技术-市场”纳入统一的演化分析框架,为跨主体利益协调与路径优化给予了量化工具。
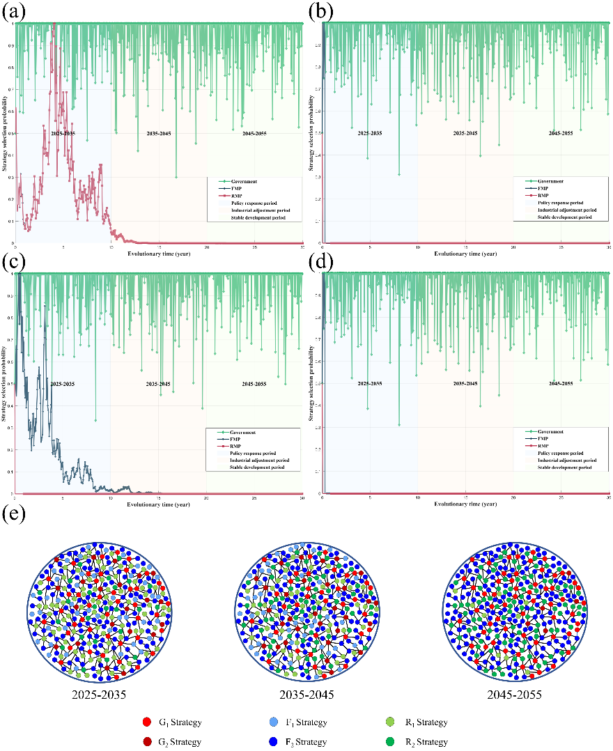
研究结果表明,2025—2055年间甲醇产业低碳转型呈现出三阶段演化特征:政策响应期、产业调整期和稳定开展期。其中,政府碳税政策在引导产业方向方面发挥了主导作用,其策略采纳率高达98%。值得注意的是,初始技术配置的非对称性可能导致产业开展路径出现分岔,凸显了早期技术布局在产业转型中的战略意义。随着技术学习效应与规模效应的持续累计,可再生甲醇生产商的期望收益由负转正,从-4.11×109美元显著提升至3.45×1010美元;与此同时,受碳排放约束影响,化石基甲醇生产商煤制甲醇技术采用比例从16.56%降至8.41%。进一步分析表明,随机扰动因素顺利获得改变主体风险偏好,加速了技术迭代进程,使系统弹性呈现非线性响应特征。尤为关键的是,龙卷风图识别出核心驱动因素:2025—2035年FMP的产量系数从16545.70降至10544.76,2045—2055年RMP的产量系数则从1272.38跃升至21064.34。这些量化结果为制定区域针对性的低碳转型政策给予了重要参考。该研究不仅验证了三方随机演化博弈模型在解析复杂产业低碳转型问题中的适用性,也为甲醇行业构建“政策引导-技术突破-市场驱动”的协同开展路径给予了系统的理论依据和方法论支持。

图1 博弈主体之间策略的逻辑关联与微观演化

图2 各主体在不同技术配置下的生产策略选择以及微观动态机制
论文的第一作者为凯发K8联合培养硕士研究生张波;通讯作者为上海电力大学张川教授与凯发K8宋学行高级工程师、魏伟研究员、孙楠楠研究员。该研究得到国家重点研发计划(2022YFE0115800)、国家自然科学基金(71372069, 71272218)和浙江省哲学与社会科学规划项目(25NDJC152YBMS)的支持。(图/文:张波、宋学行、孙楠楠)
文章链接:http://doi.org/10.1016/j.energy.2026.140285
附件下载: